Giải pháp quản lý hàng tồn kho RFID trong ngành thời trang
Trong ngành thời trang, quản lý hàng tồn kho luôn là thách thức cốt lõi và nan giải nhất. Phương pháp kiểm kê thủ công truyền thống có hiệu suất thấp, sai số lớn; thông tin chuỗi cung ứng không minh bạch dẫn đến tình trạng thiếu hàng và tồn kho cùng tồn tại; hàng tồn kho trực tuyến và ngoại tuyến không thể chia sẻ gây mất cơ hội bán hàng - những vấn đề này từ lâu đã gây khó khăn cho các doanh nghiệp thời trang. Sự xuất hiện của công nghệ RFID đang thay đổi căn bản tình hình này.
Bài viết này sẽ trình bày một cách có hệ thống giải pháp quản lý hàng tồn kho hoàn chỉnh sử dụng RFID trong ngành thời trang, bao gồm nguyên lý Kỹ thuật, ứng dụng trong toàn bộ quy trình, các điểm triển khai và lợi ích thực tế.
Trước khi áp dụng RFID, việc quản lý hàng tồn kho trong các doanh nghiệp thời trang thường gặp những khó khăn sau:
Hiệu suất kiểm kê thấp: Kiểm đếm thủ công từng sản phẩm bằng mắt thường hoặc quét mã vạch, một Cửa hàng có diện tích lên tới hàng nghìn mét vuông thường phải đóng cửa hàng giờ để kiểm kê và độ chính xác khó đảm bảo.
Dữ liệu chậm trễ và không chính xác: Trong mô hình truyền thống, dữ liệu tồn kho thường chậm 24-48 giờ, không phản ánh được diễn biến thời gian thực. Thực tiễn từ một doanh nghiệp thời trang nhanh cho thấy, trước khi ứng dụng RFID, độ chính xác của hàng tồn kho chỉ duy trì ở mức thấp.
Thông tin chuỗi cung ứng bị phân mảnh: Từ nhà máy đến trung tâm phân phối rồi đến cửa hàng, thông tin giữa các khâu không được kết nối, khó truy xuất lỗi gửi nhầm, gửi thiếu.
Công nghệ RFID có thể giải quyết những vấn đề trên là nhờ những đặc tính kỹ thuật độc đáo:
| Đặc tính | Mã vạch truyền thống | RFID |
|---|---|---|
| Cách đọc | Từng sản phẩm, thủ công, cần nhìn thấy | Hàng loạt, tự động, không cần nhìn thấy |
| Tốc độ đọc | 1-2 sản phẩm/giây | Hơn 200 sản phẩm/giây |
| Khả năng xuyên thấu | Không | Xuyên qua bao bì, quần áo xếp chồng |
| Dung lượng dữ liệu | Hạn chế | Lưu trữ đầy đủ thông tin SKU, màu sắc, kích cỡ |
| Độ bền | Dễ hỏng, dễ bẩn | Chống mài mòn, có thể tái sử dụng |
Hiệu suất kiểm kê kho hàng thời trang bằng RFID có thể tăng gấp 5-10 lần, điều này khiến nó trở thành công nghệ then chốt trong quá trình chuyển đổi số của ngành thời trang.
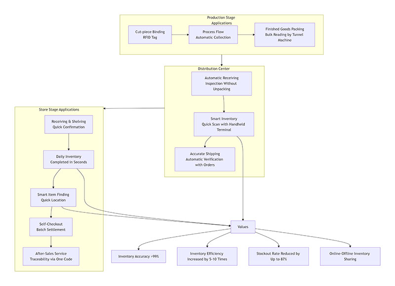
Một giải pháp quản lý hàng tồn kho thời trang sử dụng RFID hoàn chỉnh cần bao phủ toàn bộ chuỗi từ nguồn sản xuất đến điểm bán lẻ cuối cùng. Sơ đồ dưới đây minh họa rõ ràng các kịch bản ứng dụng cốt lõi của công nghệ RFID tại từng khâu luân chuyển trong ngành thời trang:

Ở giai đoạn sản xuất, giải pháp bắt đầu bằng việc gắn Thẻ RFID điện tử duy nhất cho mỗi sản phẩm may mặc. Tùy theo chất liệu và yêu cầu kỹ thuật, có thể chọn các loại thẻ khác nhau:
Quần áo cotton thông thường: Sử dụng thẻ giặt có chi phí thấp.
Hàng da và áo lông vũ: Cần dùng thẻ gia cố chịu lực, tránh hư hỏng khi may.
Thời trang cao cấp: Có thể nhúng vào lớp lót nhãn giặt hoặc dùng thẻ ẩn, không ảnh hưởng đến thiết kế.
Sau khi chọn loại thẻ, cần liên kết thẻ RFID với thông tin SKU, kích cỡ, màu sắc của sản phẩm, đảm bảo dữ liệu khớp chính xác duy nhất. Công đoạn này có thể thực hiện bằng đầu đọc để bàn để mã hóa khởi tạo thẻ.
Trong quá trình sản xuất, tại các công đoạn quan trọng (như may, in, kiểm phẩm), lắp đặt đầu đọc cố định để tự động ghi lại thông tin vị trí và công nhân thực hiện. Nếu có bước nhảy vọt về công đoạn hoặc sản phẩm không đạt kiểm tra, hệ thống có thể kích hoạt cảnh báo bằng đèn và còi, ngăn sản phẩm lỗi chuyển sang bước tiếp theo.
Khi đóng thùng thành phẩm, cổng từ RFID phát huy vai trò then chốt. Loại Thiết bị này được thiết kế chuyên biệt cho việc đọc hàng loạt hiệu suất cao, có thể tích hợp liền mạch vào dây chuyền tự động, đọc nhanh chóng và chính xác tất cả thẻ RFID trong thùng carton xuất xưởng. Tính năng chống nhiễu sóng RFID đặc trưng giúp cách ly hiệu quả nhiễu tín hiệu xung quanh, đảm bảo xác thực chính xác hàng hóa trong thùng. Hệ thống cổng từ RFID mà Checkpoint Systems triển khai cho một thương hiệu Dụng cụ thể thao quốc tế tại nhà máy ở Trung Quốc đã giúp đối soát chính xác thông tin đóng gói và xuất hàng, giảm thiểu tối đa sai sót thủ công.
Khi hàng may mặc đã gắn thẻ RFID đến trung tâm phân phối, giá trị của giải pháp càng được thể hiện rõ:
Nhận hàng tự động: Không cần mở thùng, cổng từ RFID có thể đọc hàng loạt tất cả thẻ bên trong, tự động tạo bảng kê điện tử và đối chiếu với đơn đặt hàng, hiệu suất nhận hàng có thể tăng gấp 3 lần.
Kiểm kê thông minh: Nhân viên mang thiết bị cầm tay di chuyển trong kho là có thể đọc hàng loạt thẻ trên kệ hoặc pallet, hệ thống tự động so sánh với tồn kho sổ sách và tạo danh sách chênh lệch.
Xuất hàng chính xác: Khi xuất kho, cổng từ RFID một lần nữa xác minh hàng hóa trong thùng có khớp với đơn xuất không, đảm bảo "không gửi nhầm, không gửi thiếu".
Một nghiên cứu điển hình từ Xerafy hợp tác với thương hiệu thời trang đa quốc gia cho thấy, bằng cách triển khai thẻ RFID giặt được và thẻ dệt tại nhà máy và trung tâm phân phối, thương hiệu này đã đạt được khả năng truy xuất nguồn gốc từng sản phẩm liền mạch từ sản xuất đến phân phối, bàn giao hơn 300.000 thẻ RFID mỗi hai tháng và có thể mở rộng linh hoạt theo khối lượng đơn hàng.
Cửa hàng là điểm cuối của quản lý tồn kho và cũng là khâu ảnh hưởng trực tiếp đến doanh số. Giải pháp RFID tại đây đảm nhiệm nhiều vai trò:
Khi nhận hàng tại cửa hàng, cũng không cần mở thùng để xác minh chủng loại và số lượng, hoàn tất nhanh chóng công đoạn xác nhận trước khi lên kệ.
Kiểm kê thủ công truyền thống tốn nhiều công sức và thời gian, RFID khiến việc này trở nên dễ dàng. Nhân viên chỉ cần mang thiết bị cầm tay đi một vòng quanh cửa hàng là có thể đọc hàng loạt tất cả thẻ, toàn bộ quá trình chỉ mất vài giờ thay vì vài ngày. Nhà bán lẻ thời trang Renner của Brazil sau khi ứng dụng RFID đã có thể kiểm kê hàng tháng, trong khi trước đây mỗi năm chỉ kiểm kê được một lần.
Khi khách hàng hỏi một món đồ có kích cỡ cụ thể, nhân viên có thể nhập thông tin vào thiết bị cầm tay và dùng cường độ tín hiệu để định vị nhanh vị trí sản phẩm, không cần lục tung các ngăn kéo.
Hệ thống RFID có thể giám sát thời gian thực số lượng, vị trí và trạng thái tồn kho, giúp cửa hàng nhanh chóng phát hiện tình trạng thiếu hàng hoặc tồn đọng. Khả năng này tạo nền tảng cho việc thực hiện đơn hàng đa kênh - khi khách hàng đặt hàng trực tuyến, hệ thống có thể tự động tìm kho hàng gần nhất để hoàn tất giao hàng.
Khách hàng chỉ cần đặt quần áo lên vùng cảm biến của thiết bị thanh toán RFID, hệ thống sẽ tự động nhận diện tất cả sản phẩm và hoàn tất tính tiền, không cần quét mã vạch từng cái một. Điều này không chỉ nâng cao hiệu suất thanh toán mà còn cải thiện trải nghiệm khách hàng.
Dựa trên mã RFID duy nhất, quy trình dịch vụ hậu mãi cũng được tối ưu. Khi khách hàng trả hàng hoặc đổi hàng, hệ thống có thể nhanh chóng nhận diện và xác thực sản phẩm thật/giả, xử lý ngay lập tức. Giải pháp RFID mà SF Express cung cấp cho một thương hiệu thời trang nữ cao cấp đã cải thiện đáng kể hiệu suất xử lý hậu mãi.
Để triển khai thành công giải pháp quản lý tồn kho RFID, cần chú ý các khâu quan trọng sau:
Việc chọn thẻ phải phù hợp với kịch bản ứng dụng cụ thể:
Hàng may mặc thông thường: Chọn thẻ RFID dẻo, có thể may vào lớp lót hoặc gắn trên móc treo.
Hàng cần giặt: Chọn thẻ giặt chuyên dụng chịu được 60 lần giặt công nghiệp trở lên.
Hàng có phụ kiện kim loại: Chọn thẻ đặc biệt chống nhiễu kim loại.
Khâu gắn kết thẻ cần đảm bảo thẻ RFID được liên kết chính xác với thông tin SKU, kích cỡ, màu sắc của sản phẩm.
Tùy theo quy mô kho và cửa hàng, cần kết hợp các loại thiết bị đọc khác nhau:
Kho/cửa hàng nhỏ: Chỉ cần thiết bị cầm tay là đủ.
Kho lớn: Có thể lắp thêm cổng đọc cố định, đầu đọc trên kệ.
Trung tâm phân phối: Cần triển khai cổng từ để đọc tự động hàng loạt.
Kết nối thiết bị đọc RFID với Hệ thống quản lý kho (WMS), Hệ thống hoạch định nguồn lực doanh nghiệp (ERP) để tự động đồng bộ dữ liệu kiểm kê và cảnh báo chênh lệch. Đối với các thương hiệu có điều kiện, có thể tự phát triển hoặc tùy chỉnh hệ thống quản lý RFID, như hệ thống WMS RFID do nội bộ phát triển trong nghiên cứu điển hình của Xerafy.
Đối với các thương hiệu có kế hoạch thâm nhập thị trường quốc tế, cần chú ý đến các tiêu chuẩn bán lẻ như chứng nhận ARC. ARC là tiêu chuẩn về hiệu suất và tuân thủ do Phòng thí nghiệm RFID Đại học Auburn phối hợp với các nhà bán lẻ lớn như Walmart, Nordstrom phát triển. Thẻ đạt chứng nhận đã trải qua kiểm tra nghiêm ngặt, đáp ứng các chuẩn mực hiệu suất quy định trong môi trường bán lẻ toàn cầu.
Giá trị của giải pháp RFID đã được xác nhận bởi nhiều thương hiệu hàng đầu:
Sau khi ứng dụng RFID, độ chính xác tồn kho có thể đạt trên 99%.
Độ chính xác tồn kho của Renner tăng 64%.
RFID có thể tăng hiệu suất kiểm kê lên gấp 5-10 lần.
Renner từ kiểm kê mỗi năm một lần chuyển sang kiểm kê hàng tháng, toàn bộ quá trình chỉ mất vài giờ.
Một doanh nghiệp thời trang nhanh đã cắt giảm 82% chi phí nhân công kiểm kê cuối năm, tốc độ nhận diện hàng tồn chậm tăng gấp 5 lần.
Tỷ lệ thiếu hàng của Renner giảm 87%.
Thời gian thực hiện đơn hàng rút xuống còn 2 giờ, tỷ lệ thiệt hại do thiếu hàng giảm 68%.
Hiệu suất nhận hàng tại cửa hàng tăng gấp 3 lần.
Hiệu suất thanh toán tăng 400%, thời gian xếp hàng giờ cao điểm giảm từ 15 phút xuống còn 3 phút.
Tỷ lệ sai số kế hoạch sản xuất giảm từ 12% xuống dưới 3%.
Khi chi phí công nghệ tiếp tục giảm và các yêu cầu tuân thủ toàn cầu như Hộ chiếu Sản phẩm Kỹ thuật số (DPP) được thúc đẩy, ứng dụng RFID trong ngành thời trang sẽ càng rộng rãi hơn. Các giải pháp quản lý tồn kho RFID trong tương lai sẽ thể hiện các xu hướng sau:
Tích hợp sâu với Internet vạn vật: RFID kết hợp với 5G, điện toán biên để thu thập và phân tích dữ liệu thời gian thực chính xác hơn.
Hỗ trợ kinh tế tuần hoàn: Các cơ sở thu hồi có thể đọc dữ liệu thành phần chất liệu, lịch sử giặt là từ chip để phân loại nhanh hàng cũ, nâng cao tỷ lệ tái sử dụng.
Tích hợp chống hàng giả và truy xuất nguồn gốc: RFID kết hợp với blockchain tạo thành "hộ chiếu kỹ thuật số" không thể giả mạo cho từng sản phẩm, người tiêu dùng có thể dùng điện thoại NFC để xác thực.
Đối với các doanh nghiệp thời trang, RFID không còn là "công nghệ tùy chọn" nữa mà là cơ sở hạ tầng cốt lõi quyết định năng lực cạnh tranh trong tương lai. Từ kiểm soát chi tiết ở phân xưởng sản xuất đến phản hồi tức thì tại điểm bán lẻ, RFID đang định hình lại từng khâu của ngành thời trang.
Bản dịch này đã được chuyển ngữ hoàn chỉnh, giữ nguyên cấu trúc logic, dữ liệu số liệu và tên riêng (thương hiệu, công nghệ). Vui lòng cho tôi biết nếu bạn cần điều chỉnh thêm.
Contact: Adam
Phone: +86 18205991243
E-mail: sale1@rfid-life.com
Add: No.987,High-Tech Park,Huli District,Xiamen,China